當前位置:產品中心 > 液體流量計 > 有機溶劑用流量計
| 型 號: | LWGY |
| 品 牌: | 多欽儀表 |
| 所屬分類: | 液體流量計 |
| 所 在 地: | 上海 |
| 更新日期: | 2017.07.12 12:08:21 |
DN0.5-300,因為有機溶劑不導電,多使用渦輪流量計或者機械式金屬浮子流量計來測量。
有機溶劑是能溶解一些不溶于水的物質(如油脂、蠟、樹脂、橡膠、染料等)的一類有機化合物,其特點是在常溫常壓下呈液態,具有較大的揮發性,在溶解過程中,溶質與溶劑的性質均無改變。
有機溶劑的種類 有機溶劑的種類較多,按其化學結構可分為10大類:
①芳香烴類:苯、甲苯、二甲苯等;
②脂肪烴類:戊烷、己烷、辛烷等;
③脂環烴類:環己烷、環己酮、甲苯環己酮等;
④鹵化烴類:氯苯、二氯苯、二氯甲烷等;
⑤醇類:甲醇、乙醇、異丙醇等;
⑥醚類:乙醚、環氧丙烷等;
⑦酯類:醋酸甲酯、醋酸乙酯、醋酸丙酯等;
⑧酮類:丙酮、甲基丁酮、甲基異丁酮等;
⑨二醇衍生物:乙二醇單甲醚、乙二醇單乙醚、乙二醇單丁醚等;
⑩其他:乙腈、吡啶、苯酚等。
有機溶劑因其物理特性,常用智能型渦輪流量計或者機械式金屬浮子流量計來測量。
流量計價格隨選型規格、口徑、配置變化影響,不是一口價產品,需要根據您的工況選型報價.
定貨時應明確 ?:
流量計的型號,并確認該型號所表示的涵義與您所要求的公稱通徑、結構形式、?公稱壓力、流量范圍、精度等級、溫度范圍、防爆要求、防腐性能等相符。 ?? 需我公司配置的附件,如電纜、管道法蘭、螺栓等。 ?
為了協助您更好的選型,若有可能請提供流體名稱及理化特性(如粘度、密度、??腐蝕性等),壓力、溫度及流量的常用值、最大值、最小值等。?
?
有機溶劑用渦輪流量計:


技術參數:
? ? ?★?測量范圍:0.01m3/h~1800m3/h
? ? ?★?口徑: DN0.5 mm~300mm
? ? ?★?最高工作壓力: 可達35MPa
? ? ?★?精度等級: 0.2 ?0.5 ?1.0級
? ? ?★?環境溫度 -20℃~55℃;
? ? ?★?相對溫度:5%~95%
? ? ★?被測介質溫度:-20℃~120℃, 最高可達160℃
? ? ★大氣壓力:86Kpa~106Kpa
? ? ★防爆等級:ibⅡBT4
? ? ★信號傳輸距離:傳感器至顯示器的距離可達1000m
?
?
有機溶劑用渦輪流量計保證精度測量范圍:



? ? ? ? ? ? ? ? ??
?
?
有機溶劑用渦輪流量計結構與組成

?前置放大器內設置有永久磁鐵,感應線圈和放大單元,當被測流體經過流量計時,推動渦輪旋轉,渦輪周期性地改變磁路的磁阻值,使通過線圈的磁通量發?生周期性變化,從而在線圈內感應出脈動電信號,經放大和處理后傳送至二次儀表,或就地作現場顯示,以實現流量積算。 ? ? ? ? ? ? ? ? ? ? ? ? ? ? ? ? ? ? ? ? ? ?
? ? ?在測量范圍內,葉輪的轉速與瞬時流量成正比,也即脈沖總量與累計流量成?正比。兩者的比值稱為儀表常數以“K ”(次/L )表示。由實流標定得到每臺流量?計的儀表常數值。將流量計測得的脈沖頻率f 和脈沖總數N ,分別除以該流量計的?儀表常數K,便可求得
瞬時流量q (L/s )和累積流量Q ?(L )。即:
? ? ? ? ? ? ? ? ? ? ? ? ? ? ? ? ? ? ?q = ??/K ? ?(L /s ) ………………………………… …… ?(4-1) ? ? ? ? ?
? ? ? ? ? ? ? ? ? ? ? ? ? ? ? ? ? ? ?Q = N/K ? ? (L )……………………………………… ?(4-2 ) ?
?
?
?
選型說明
?



?
?

?
?
? ? ??流量計運行前的檢查 ?
?(1) 確認管道已清洗干凈,須再清洗時,應讓清洗液通過旁通管道,不得通過?傳感器 ?
?(2 ) 確認各輔助裝置配置和安裝正確 ?
?(3 ) 確認電路接線正確 ?
?(4 ) 確認管路無泄漏,流量計下流調節閥調節靈便,關閉時無泄漏 ?
?(5 ) 緩緩打開流量計傳感器下游調節閥,確認流量計顯示正常 ?
?(6 ) 確認管道支撐可靠,在最大流量下無振動 ?
?(7 ) 確認流量計下游壓力大于Pmin ?
?(8 ) 確認旁通閥門無泄漏 ?
?
?
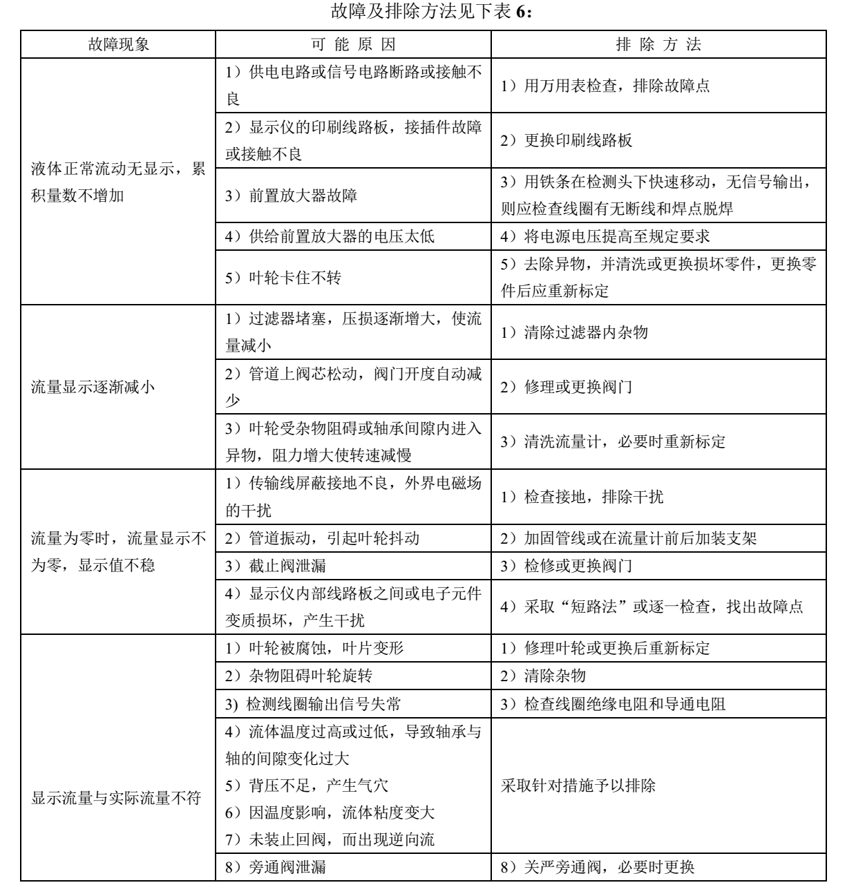
?故障以及排除方式:


?
?
渦輪流量計樣品實際拍攝:


? ? ? ? ? ? ? ? ? ? ? ? ? ? ? ?(渦輪流量傳感器不同規格不同連接方式)

? ? ? ? ? ? ? ? ? ? ? ? ? ? ? ? ? ? ? ? (配套使用放大器,脈沖輸出)

? ? ? ? ? ? ? ? ? ? ? ? ? ? ? ? ? ? ? ? ? ? ? ?(全四氟材質)

? ? ? ? ? ? ? ? ? ? ? ? ? ? ? ? ? ? ? ? ? ? ? ? (DN2mm 渦輪流量計)

? ? ? ? ? ? ? ? ? ? ? ? ? ? ? ? ? ? ? ? ? ? ? ? ? ?(全四氟材質 法蘭連接)

? ? ? ? ? ? ? ? ? ? ? ? ? ? ? ? ? ? ? ? ? ? ? (304不銹鋼 ? 法蘭連接)
?
?
有機溶劑也可以用金屬浮子流量計來測量:


金屬浮子流量計詳細介紹:http://www.xzlywl.com/chanpin/detail/67
說明書下載:http://www.xzlywl.com/xiazai/detail/120
?
?
?
售后與質保 ??
?
多欽儀表(上海)有限公司供應的所有產品:
所有產品質保2年;
免費提供電話咨詢、指導安裝調試等服務;
協商上門指導安裝、調試等事宜,只收取合理的差旅費用;
量大可以免費上門指導安裝、調試;
服務宗旨:不管產品使用多長時間,只要您找到我們,我們都會為您解決所有問題,直到滿意為止。相信我們從事流量計行業10多年的實踐經驗能為你帶來滿意的服務。
?
?
?